• 首页
  • 新闻动态
  • 通知公告
  • 活动展示
  • 联系我们
  • 报名须知
  • 考级报名
[登录] [注册]
最近更新
  • · 所有通知请关注“温州弘...
  • · 所有通知请关注“温州弘...
  • · 所有通知请关注“温州弘...
  • · 2024年中央音乐学院...
  • · 2024年春季(五一假...
  • · 2024年第二期温州考...
  • · 2024年温州考区中央...
  • · 2024年寒假“音基考...
  • · 2024年第一期温州考...
  • · 2024年寒假温州考区...
  • · 2023年第五期温州考...
  • · 2023年暑假温州考区...
  • · 2023年十一考期温州...
  • · 2023年第三期温州考...
  • · 温州考区2023年8月...
  • · 2023年中央音乐学院...
  • · 2023年第二期温州考...
  • · 2023年五一考期“音...
  • · 2023年五一考期温州...
  • · 2023年第一期温州考...
通知公告  
当前位置:首页 > 通知公告  
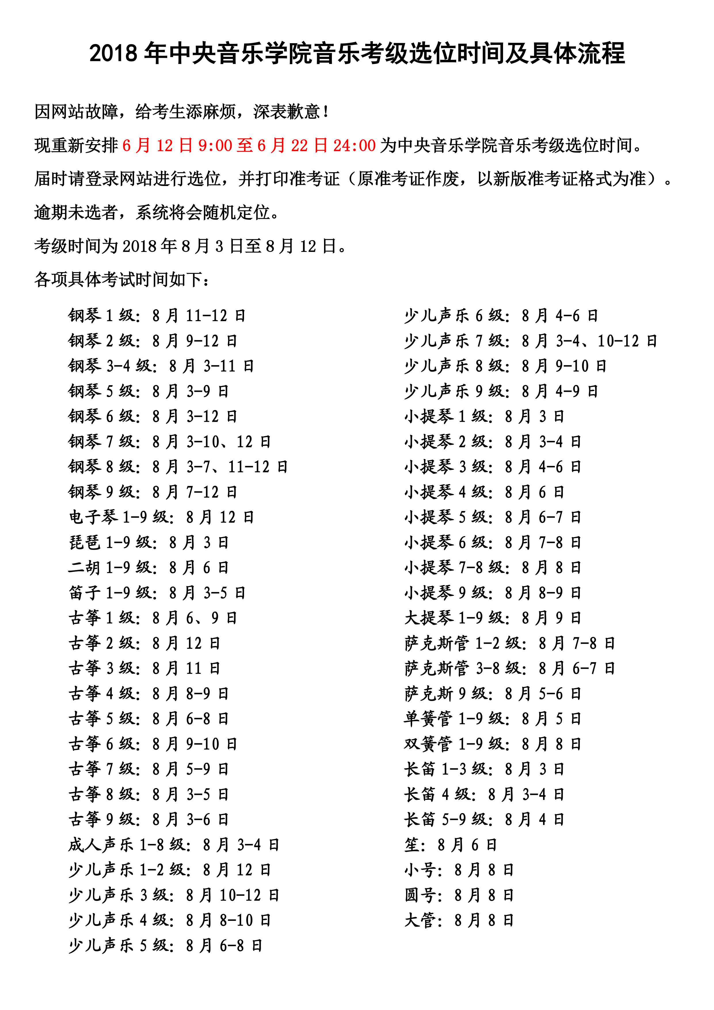
2018年中央音乐学院音乐考级“重新”选位时间及具体流程
2018/5/25 11:30:51 打印本页 点击: 39243 文字:: 大 中 小   
【返回前页】 【返回顶部】
版权所有:温州弘音艺术  |  地址:浙江省温州市龙湾区蒲州街道   联系电话:0577-86663030
温州弘音艺术·音乐考级 © wzyykj.com All Rights Reserved.   浙ICP备19021198号